首页 政务公开 教育资讯

聊城市教育和体育局致全市学前幼儿家长的一封信

  • 冠县教育和体育局
  • 2025-07-14 14:14
  • 阅读 139
分享到:

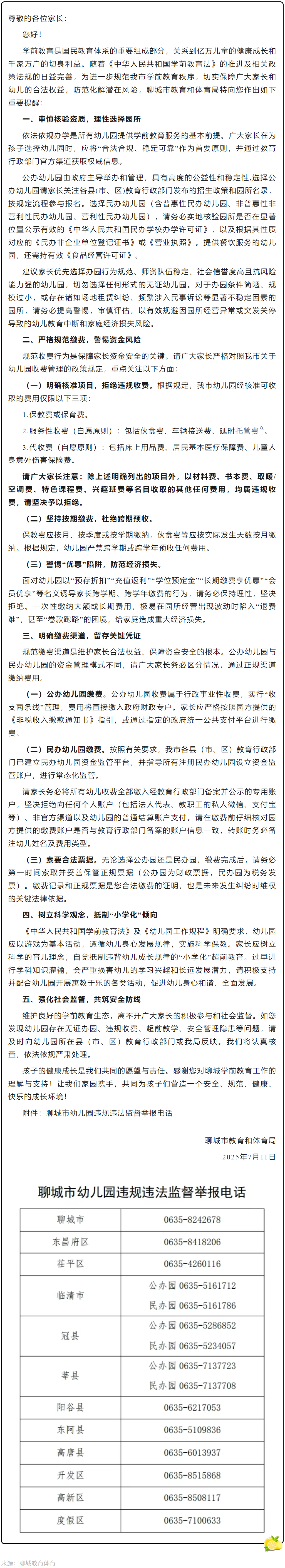
QQ截图20250714141349.png

上一篇:【石榴花开进校园】冠县查拳开放教学 弘扬 下一篇: 如何让孩子告别“开学矮半头”?暑期做好这

发布评论

还能输入 140

用户评论